植物因其固着生活方式,在长期自然选择中演化出各种“武器”防御植食动物。植物“防御武器”典型代表包括枝条变态发育而来的枝刺(thorn)、表皮及皮下组织突起形成的皮刺(prickle)、叶片变态发育形成的叶刺(spine)等。这些刺均具有坚硬且尖锐的顶部,积累木质素等物质。刺顶部硬化的分子机制尚未解析。
近日,华中农业大学果蔬园艺作物种质创新与利用全国重点实验室/园艺林学学院郭文武教授和张飞教授团队在国际著名学术期刊PNAS在线发表题为“Transcriptional regulation of thorn tip sclerification in plants”的研究论文。该研究以柑橘枝刺为模式系统,首次鉴定植物枝刺顶部硬化核心调控基因SHORT AND SOFT THORN 1(SST1),揭示了SST1-NST1/SND1模块促进次生细胞壁增厚、木质素生物合成的调控机制,发现该分子调控在皂荚、三角梅等多种植物枝刺顶部硬化过程中具有保守性,为植物无枝刺分子育种提供了重要基因资源。
柑橘为芸香科果树,几乎所有实生柑橘树,特别是用于嫁接的实生砧木苗均具有枝刺。枝刺是童期的特征性状,但甜橙、柠檬、柚等柑橘类型进入成年态后,仍具有枝刺。枝刺影响嫁接、修剪和果实采收等果园管理;锋利的刺尖还会刺伤植物,导致病菌传播、影响果实外观品质和贮藏性能。枝刺在多倍体材料中更为明显,其粗且长的特点限制了这些多倍体抗性材料在生产中应用。

1.鉴定到调控枝刺尖端硬化的关键基因SST1
前期研究发现,柑橘枝刺顶部具有木质化特征,而基部仍然保留细胞分裂活性,顶部和基部具有明确界限(Zhang et al. Current Biology 2020)。同一器官顶部-基部明显差异发育的特点,为解析刺的特异木质化提供了绝好的成对研究材料。
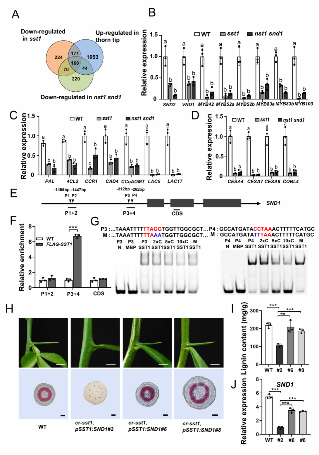
利用此特点,该研究首先通过枝刺顶部和基部比较转录组,发掘顶部优势表达基因;利用高效遗传转化系统,进行CRISPR-Cas9基因编辑筛选,获得了控制枝刺伸长和顶部硬化的关键基因SST1,其编码MYB家族转录因子(图1)。

图1. 柑橘刺尖硬化关键调控基因SST1
2.SST1特异在柑橘刺尖表达
基因编辑创制的sst1突变体具有刺短且软的特点。进一步分析显示,这些突变体的刺中木质素和纤维素含量显著下降(图1)。值得一提的是,sst1植株整体生长未受影响,具有潜在应用价值。其原因在于,SST1基因只特异在枝刺顶部的维管组织表达,叶片、茎杆、侧枝等均未检测到其表达(图2)。此外,SST1基因表达完全依赖于柑橘枝刺身份基因—TCP家族基因TI1和TI2。

图2. SST1特异在柑橘刺尖表达
3.SST1直接激活NST1/SND1表达,调控刺尖硬化
SST1的作用机制是什么?研究通过整合比较sst1突变体枝刺转录组及刺顶部-基部转录组数据,发现大量与木质素生物合成以及次生壁增厚相关基因受SST1调控。其中,已报道调控木质素合成与次生壁加厚的“主控开关”基因——NST1 和 SND1在sst1突变体显著下调(图 3)。利用CRISPR-Cas9多基因编辑系统同时敲除NST1和SND1,获得的nst1 snd1双突变体枝刺变软。进一步通过木质素染色和透射电镜分析发现,sst1突变体、nst1 snd1双突变体均表现为刺顶部木质素积累减少、次生细胞壁变薄等特点(图3)。

图3. NST1、SND1为SST1下游基因,调控木质素和次生细胞壁生物合成
为发掘枝刺硬化过程中SST1、NST1与SND1共同下游基因,研究利用nst1 snd1双突变体枝刺进行转录组测序分析,重点关注同时满足以下条件的基因:nst1 snd1双突变体刺下调、sst1突变体刺下调、野生型刺顶部上调。这些基因与植物次生壁、木质素、纤维素生物合成与调控相关(图4)。分子生化实验证明,SST1直接结合NST1和SND1启动子。由于柑橘童期长和基因组高度杂合,研究还开发了一种新的遗传互补方法,即在敲除SST1的基因编辑载体上,增加SST1启动子驱动SND1的表达框,发现SND1基因表达能回补sst1突变体枝刺木质素积累缺陷,从而明确了SST1在硬刺形成中的“上游指挥官”身份(图 4)。

图4. SST1直接激活NST1和SND1,调控枝刺顶部硬化
4.SST1同源基因在多个物种的枝刺中保守表达
研究还进一步揭示了植物枝刺顶部硬化分子调控机制的进化保守性。鉴定了芸香科的澳指檬、酒饼簕,紫茉莉科的三角梅以及豆科的皂角的SST1同源基因,发现这些植物的SST1同源基因都在枝刺中特异高表达(图5)。
综上,该研究构建了以SST1为核心的刺尖硬化调控通路,SST1作为刺身份基因TI1下游,在刺尖特异表达,其直接激活NST1/SND1,调控次生细胞壁加厚和木质素生物合成(图5)。研究不仅深化了对植物防御性器官分化机制的理解,也为具刺果树分子育种提供了重要基因资源。华中农业大学柑橘团队长期致力于柑橘细胞工程与遗传改良研究,创制了大量多倍体新种质和新品种,该研究也为解决柑橘多倍体刺粗且长的难题提供了新思路。
值得一提的是,柑橘不仅有枝刺这种物理防御器官,还具有分泌囊结构,分泌和储藏“化学防御”物质——精油。巧的是,柑橘枝刺基部表皮具有分泌囊,而顶部没有。利用这一特点,郭文武教授与张飞教授共同指导的博士生任杰关注到刺基部优势表达基因,发掘出芸香科分泌囊形成的特异顺式调控元件及与之结合的转录因子,在分泌囊发育调控方面取得了突破(Science 2024,任杰为共同一作)。

图5 枝刺顶部木质化的保守调控
华中农业大学柑橘团队已毕业博士生任杰(现为耶鲁大学博士后)为该论文的第一作者,郭文武教授和张飞教授为该论文的共同通讯作者。邓秀新教授参与指导了该研究,伍小萌教授和解凯东副教授、耶鲁大学Vivian F. Irish教授等参与了该研究。该研究受到了国家重点研发计划、国家自然科学基金、国家柑橘产业技术体系等项目资助。
文字:任杰
审核:郭文武 张飞



