马铃薯(S. tuberosum L.)是全球第四大主粮作物,具有重要的农业价值。栽培种马铃薯S. tuberosum的耐寒能力很差,因此其生长和产量受到低温胁迫的限制。野生种马铃薯提供了广泛的抗寒特性和遗传多样性,该课题组前期的研究发现C重复结合因子(CBF)在S. commersonii、S. acaule等具有很强抗寒能力的野生种马铃薯的低温响应中均发挥重要作用(Kou et al. 2018, Chen et al. 2022a, Chen et al. 2022b, Liu et al. 2023,Dong et al. 2025)。但是,模式植物拟南芥上关于CBF2自然变异对其低温响应的具体分子机制研究尚不确定,且CBF2对马铃薯抗寒能力的影响和作用机理也尚不清楚。
2025年10月15日,华中农业大学园艺林学学院马铃薯团队在Plant Physiology在线发表了题为“Natural allelic variation in the CBF2 transcription factor is a pivotal factor controlling cold resistance in potato”的研究论文,该研究揭示了不同抗性马铃薯种中CBF2的自然变异导致其对于肌醇半乳糖苷合成酶(GolS3)表达的调控差异,进而影响了马铃薯抗寒能力的差异。

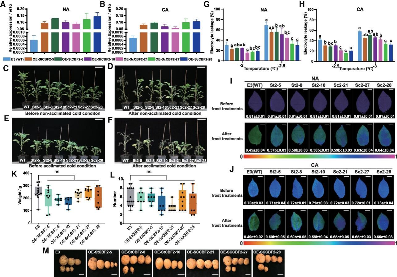
本研究中对46种抗寒能力各异的马铃薯基因型中的同源CBF2基因进行了分析,揭示了关键的结构变异,包括一个与抗寒性密切相关的关键位点(位点A)。在确认位点A与抗寒关联后,作者在不耐寒的栽培种马铃薯E3(S. tuberosum)中分别过表达ScCBF2(来源于S. commersonii)和StCBF2(来源于E3),获得表达量相当的过表达株系。电解质渗漏率(EL)和叶绿素荧光(Fv/Fm)检测结果表明,OE-ScCBF2植株的抗寒能力显著强于OE-StCBF2植株(图1)。尽管过表达ScCBF2和StCBF2抑制马铃薯株高,但各转基因系在块茎产量和外观上均与野生型无显著差异,这表明ScCBF2是一个极具应用潜力的马铃薯耐寒育种优异基因。

图1 ScCBF2和StCBF2过表达系在正常和冷驯化条件下的抗寒性
随后,基因表达分析和体内外的生化实验证明了,ScCBF2可通过直接调控GolS3这一棉子糖生物合成的关键基因来增强马铃薯的抗寒性,而StCBF2则表现出较弱的调控作用(图2)。后续证明了ScGolS3的过表达同样通过增加马铃薯叶片中的棉子糖含量显著提高了抗寒性。

图2 ScCBF2和StCBF2对GolS3启动子的结合和转录激活
综上所述,本研究系统地揭示了抗寒马铃薯中的ScCBF2等位基因因含有“位点A”,能够高效结合并激活GolS3基因,促进低温保护性物质棉子糖的积累,从而赋予植株强大的耐寒性;而不抗寒马铃薯中的StCBF2等位基因由于缺少该位点,对GolS3的调控能力微弱,无法有效积累棉子糖,导致植株对低温敏感(图3)。该研究不仅深化了对植物CBF调控网络进化和功能分化的理解,也为马铃薯耐寒育种提供了一个极具价值的优异等位基因(ScCBF2)和分子标记(位点A),通过基因编辑或分子辅助选择技术将该优异等位基因导入栽培马铃薯中,有望在不影响产量的前提下,显著提升马铃薯的抗寒能力,对保障粮食安全具有重要意义。

图3 ScCBF2和StCBF2在应对冷应激中的作用的模型
华中农业大学果蔬园艺作物种质创新与利用全国重点实验室/湖北洪山实验室/农业农村部马铃薯生物学与生物技术重点实验室/华中农业大学园艺林学学院宋波涛教授和华南农业大学园艺学院陈琳副教授为本文共同通讯作者,华中农业大学已毕业的博士研究生陈野为第一作者。本研究得到了现代农业产业技术研究体系(Potato, CARS-09),湖北省支持种子产业高质量发展基金项目(HBZY2023B002-3)和湖北省科技创新重点研发项目(2023BBB035)的资助。
文字:陈 野
审核:宋波涛



